Juicebox Health, Co Case Study

A lifestyle and mental health app for all

Screenshots of a mobile app interface focused on gardening and gratitude, displaying options to color or browse templates, and a virtual gardening space named Gratitude Garden.

A little bit about Juicebox …

Juicebox Health is a forward-thinking mental health startup aiming to transform the mental health app landscape by “redefining the narrative of mental health for a new generation.” With innovative, user-focused features, Juicebox creates adaptive tools that seamlessly fit into diverse lifestyles and offer a supportive environment tailored to individuals with shorter attention spans. Targeting the unique needs of Generation Z and Generation Alpha, amid rising cases of ADHD and depression, Juicebox Health prioritizes engagement and accessibility. Their platform emphasizes interactive widgets that empower users to track their mental health progress while fostering a connected community of individuals seeking support.

My Role: UX Design Researcher

Scope: 4 Months

Tools: Figma

Process: Ux Research, Wire framing, Prototyping

Team: Eric Wang, Andy Vo, Ilgin Cevik, Tommy Nguyen, Victor Diaz

Develop a secure platform to help individuals, especially those with ADHD and anxiety, manage their mental health, track progress, and foster healthier mindsets, while improving access to mental health tools for the younger generation

Goal

Younger generations are facing a significant struggle with mental health in recent years, and need support that is engaging, fulfilling, and impactful for their health.

The Problem

How might we create a creative and interactive digital tools that aid user’s therapeutic self-expression and balance modern technology's comforting and stressful aspects?

Essential Question

Research


Secondary Research

In order to better address anxiety and ADHD within Juicebox, we needed to better understand the causes and treatment of anxiety and ADHD in society.

Icon of a magnifying glass and a computer screen, with the text 'Secondary Research' and 'Science based research in mental health tech'.

Leisure Activities, Resilience, and Mental Health

  • Leisure activities contribute to emotional well-being and help build resilience, particularly during stressful

  • Physical activity has a positive impact on children's mental health, reducing depression, anxiety, and other psychological distress

Understanding ADHD and Anxiety in Younger Generations:

  • ADHD and anxiety often co-occur in children, with around 25-50% of children with ADHD also experiencing anxiety.

  • Symptoms overlap: children with ADHD may struggle with focus due to distractions, while children with anxiety may avoid tasks due to worry or perfectionism.

Mental Health Platforms and Trends:

  • Mobile devices and apps are widely used in mental health, providing access to care, tracking behavioral patterns, and connecting users to professionals.
  • Self-management apps dominate, offering tools for stress, anxiety, and sleep management, with data collection being crucial for feedback and progress monitoring.

User Interview

We interviewed 10 people consisting from gen x and gen alpha. we asked them questions regarding technology usage, obstacles in everyday life and their copping mechanisms through those challenges Divided their answers into different categories

A digital notes board with color-coded sticky notes and text, likely outlining a planning or brainstorming session, with notes organized in rows and columns in a structured format.
Icon of two people with the text 'User Interview' and 'In-depth understanding of user need'.

User Survey

Issued over 200 digital surveys digital surveys amongst young adults and teenagers. Responses directed our creative decisions and further contextualized the trends of mental health support. Similar to our user interviews, we divided the surveys into multiple sections:

Icon of a clipboard with checkboxes, labeled User Survey, with the text 'Quantifiable information around user habit' underneath.

Coping Mechanisms & Social Support

This section explored activities for managing stress, ADHD, or Anxiety and gauge the effectiveness and challenges associated with these coping strategies.

Navigating Support Networks

This section explored go-to sources for mental health support, satisfaction with available resources, and comfort level in discussing ADHD or Anxiety with various groups.

Daily Routines & Mental Well-being

This section explored daily habits, interactions, and triggers to understand their impact on mental well-being and ADHD or Anxiety symptoms

Engagement & Digital Tools for Mental Well-being

This section explored time commitment, interest in active well-being practices, and preferences for ADHD and Anxiety management tools.

Competitive Analysis

To better understand the use of mental health apps in different situations, we analyzed the interactions of self improvement aspects in other apps like impulse using a SWOT analysis

Icon of a filing cabinet with two drawers over the words 'Competitive Analysis' and the phrase 'Gather insightful information on competing platforms' underneath.
A presentation slide with four quadrants labeled Strengths, Weaknesses, Opportunities, and Threats. The Strengths quadrant has bullet points describing features of user experience, accessibility, design, navigation, and user engagement. The Weaknesses quadrant lists cost barriers, limited free content, and game depth concerns. The Opportunities quadrant highlights freemium models, community features, and partnerships. The Threats quadrant discusses competition, economic sensitivity, and user expectations.

Design Implications


Lack of Active Mental Health Engagement

Mental health tools are often not interactive, causing disengagement in younger users.

Integrate Creative Modalities

Add features for creative expression, like digital art and music, to platforms.

Lack of Individualized Accommodation

Current mental health solutions fail to cater to diverse individual experiences.

Technology as a Double-Edged Sword

Digital platforms can be both comforting and stressful, impacting mental health.

Key Insights

Taking into consideration all our research, we’ve developed 4 insights that address our users pain points

Create Balanced Digital Environment

Design digital environments that support well-being and minimize stress

Creative Expression for Mental Well-being

Digital mental health tools lack creative expression features for younger users

Foster Active User Participation

Create interactive and gamified widget for user engagement in mental health app

Personalize Mental Health Experience

Offer personalized user experiences in mental health tools for individual needs

Design Goals

Throughout our process, we design with purpose and taking Juicebox’s values into consideration

Getting to Know Our User


A digital user persona profile of a 20-year-old college student from Berkeley, California. It includes a circular photo of a young woman with curly hair smiling, individual details such as age, location, marital status, gender, and education, along with her bio, wants and needs, goals, pain points, personality traits, coping mechanisms, most used apps, and preferences.

User Persona

We used the users awareness of mental health and current situations to form our user persona. We created persona due to our users overwhement with their responsibilities and lack of awareness of mental health resources.

A three-phase infographic on mental health showing the progression from feeling weird, trying to cope, and resolution, with a line graph depicting emotional states from anxious and frustrated to calmer and better.

User Journey Map

Compiling the information we received from our users, we created their user journey through typical mental health resources

Brainstorming


Ideation

During our creativity process, the team categorized widgets based on different mediums of creativity, ensuring our designs would be most accessible to our diverse user demographic.

A colorful infographic divided into sections with labels for art-related, photo-related, general, music-related, fashion/avatar creation, writing/story, physical creativity, and other categories, each containing various smaller colored boxes with different text.

Early Sketches

We finalized our selection into two widget based on a impact-effort matrix; Gratitude Garden (a maintenance gamified widget based on caring for a garden with one's gratitude) and Color It (a coloring game with new daily palettes to stimulate thinking skills)

A colorful flowchart with various sections written on sticky notes in orange, blue, pink, purple, and yellow, outlining steps and activities for a creative journaling or app design process.

Final Products


Flowchart illustrating a gratitude gardening activity with steps for checking progress, planting, writing gratitude letters, reviewing old notes, and growing plants, aimed at increasing user engagement and building user stickiness.

Gratitude Garden Wireframe

Gratitude Garden is one of our design solutions, which is primarily a maintenance widget where users are provided multiple options of garden biomes and plant options obtainable through daily gratitude notes

Color it wireframe

Color it is our other design solution where it serves as a stress free, creative outlet that allows users to freely color various palettes and express themselves

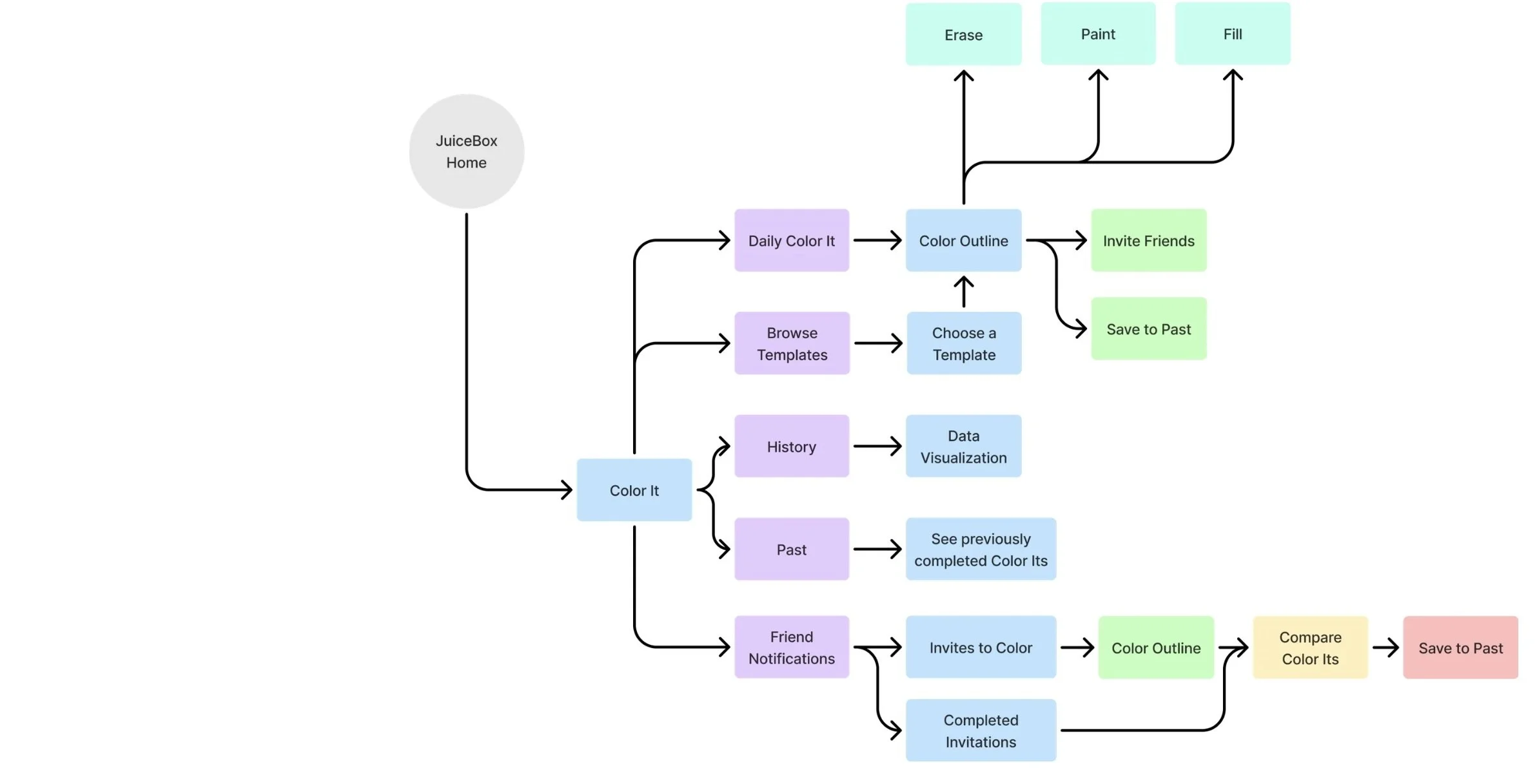
Flowchart illustrating the steps to use the 'Color It' application, including options like browsing templates, viewing history, and sharing with friends, with actions such as erasing, painting, filling, inviting friends, and saving to past.

Gratitude Garden Deliverable

A key component of Gratitude Garden is the user's ability to fully customize the organization of their garden. Through daily gratitude notes, users are able to grow special plants on their garden. Additionally, users are able to maneuver across different plots for more plotting space & customization options.

Screenshots of a gratitude garden mobile app showing a daily gratitude journal, archive, letters, and planting of a new plant, with various user interface elements and illustrations of plants and gardening icons.
Screenshots of the 'Color It' app showing various features related to coloring templates, color palettes, and user profile management.

Color it Delievrable

Coloring challenges provide a soothing, therapeutic activity to enjoy with friends, and enhances relaxation and deepen social bonds, greatly benefiting mental health and well-being.

Final Thoughts

Takeaways and Reflections

Line graph with an upward trend and the text 'Improvement Opportunities' below, along with a subtitle that reads 'Areas to enhance and grow for greater impact and efficiency'.
Illustration of a person with a light bulb above their head, symbolizing ideas or learning, with the text 'Lessons Learned' and 'Key takeaways throughout the work process'

Lessons Learned

  • Rely on your project members’s individual strengths

  • Don’t be afraid to try new things

  • Adapt to the data you are given

Improvement Opportunities

  • Creating a prototype

  • Expand on the widgets to be more accessible for other mental health disabilities