A little bit about Change.Org …

ChangChange.org is a global online platform that enables individuals to drive social change by creating and signing petitions. Since its founding in 2007, it has provided a space for people from all backgrounds to raise awareness about issues ranging from local community matters to large-scale political movements. By simplifying the process of mobilizing support and holding decision-makers accountable, Change.org empowers grassroots activism and has played a key role in shaping policies, advancing social justice, and supporting charitable causes worldwide.

Student-led petitions represent a significant portion of the platform’s activity, often generating widespread engagement. However, many struggle to translate online momentum into tangible real-world impact. What sets successful petitions apart from those that lose traction or fail to influence decision-makers?

Illustration of a laptop displaying the change.org website's community page, with a red header and white background, showing options to start or browse petitions related to community topics like Iranian revolution and abortion access.

Change.org Case Study

The World’s Platform for Change

My Role: UX Design Researcher

Scope: 4 Months

Tools: Figma

Skills: UX research, Wire framing, prototyping, UX design,

Team: Eric Wang, Andy vo, Tung Nguyen, Ilgin Cevik, Victor Diaz

Essential Question

Student-led petitions represent a significant share of activity, often attracting rapid support but struggling to sustain momentum or influence decision-makers.

The Problem

set up petition starters up for success, keep student signers engaged after signing, and make decision makers’ process more transparent?

How might we gain insight into the user journey of on-campus petition starters, signers, and decision-makers?

Goal

Research


User Interview

We interviewed 15 people across the potion making process open campus ranging from students, campus organizations, and school administrators. we asked questions surrounding how they come across petitions, motivations of stating or signing a potions and their general experiencing with petitions

Icon of two person silhouettes above the text 'User Interview' with the subtitle 'In-depth understanding of user need'.

Petition Starter

  • Starts a petition as accumulation of real life or casual events

  • Desires transparency in data and better visualization tools to track petition progress.

  • Wants tools to easily find Decision Makers and collect relevant information to build solid, objective claims.

  • Wants multilingual features to increase accessibility.

Petition Signer

  • level of research by petition signers varies widely: some trust the platform or social connections without fact-checking, others do light research through social media, while some thoroughly research the issue before signing.

  • May feel uneasy or anxious about fully understanding the petition's values, impact, and purpose after signing.

  • Is more likely to engage if the cause has personal significance or represents a larger-scale impact.

  • More likely to sign if the petition already has high support volume, perceived credibility, or potential impact.

  • Desires clear outlines of current and future actions towards the petition’s goal.

Decision Maker

  • Are willing to consider and want students to reach out to them about issues.

  • Want to see petition makers and signers show importance and passion for their petitions, as petitions can seem “cheap” and half-hearted.

  • Want petition starters to consider the implications behind their proposals and consider the trade-offs.

  • Decision makers/team lack a structured way to response to proposals and student concerns.

Design Implications


Lack of Follow-up

Signers rarely receive updates after signing, leading to disengagement and a lack of trust in the petition process. Without clear progress updates, signers feel disconnected from the impact of their actions, reducing long-term involvement.

inefficient Decision-Making Processes

Decision-makers (DMs) encounter challenges with unstructured processes, including unclear agendas, limited tools, and communication gaps, which can slow responses to student concerns and petitions and create frustration among stakeholders

Data Transparency and Feature Limitations

Petition platforms lack advanced tools for data transparency, visualization, multilingualism, and strategic communication with decision-makers, hindering the effectiveness of advocacy efforts.

Key Insights

Across all our interviews, we complied the major focal points of users across the petition making process

Design Goals

With consideration during our design process, We prioritized change.orgs

Design for change by having your back

We do this by: prioritizing safe spaces removing elements of surprise prioritizing user trust and privacy
helping users to feel like there’s a person on the other end.finely crafting the interface

Design for change by empowering you

We do this by: giving  users agency and choice prioritizing local designing interfaces that invite and encourage users to take meaningful actions giving you useful content at the right time.

Design for change by always learning

We do this by engaging in continuous dialogue with users and striving to understand their needs.
testing designs sharing lessons learned seeking out diverse perspectives.

Getting to Know Our User


Illustration of a person creating a petition on a computer, with banners of people protesting and a school building in the background. The right side features text about being a starter in petitioning, emphasizing data transparency, compelling outreach, and appealing to decision makers.

User Persona

In explaining our user Personas, we created a story to help explain our stakeholders. It starts with Alyssa, a first-time petition starter on Change.org. During her journey, she faces challenges in understanding her signers and effectively communicating with decision makers

User Persona

The petition moves on to Tim. He is a potential petition signer for Alyssa’s petition. Like most petition signers on Change.org, he discovers Alyssa’s petition on social media, through an Instagram story. However, he doesn’t understand the full cause or demands of the petition.

Infographic about a signer persona, with illustrations of people using mobile devices, a person holding a petition, and a person signing online. Includes text describing the qualities and requirements of a signer, such as credibility, shareability, conciseness, and validation.

User Persona

Once the petition is finished being created Alyssa and people like Tim sign it, it arrives to our decision maker the chancellor. The chancellor has the ability to move forward with the proposal from the petition and put it into action.the chancellor being a decision maker and a prominent figure in the community, needs to evaluate all the potential consequences when evaluating the petition

Infographic depicting a decision maker user persona with images of online petitions, meetings, protests, and groups discussing online petitions.

User Journey

We had an incredible opportunity to interview a diverse group of stakeholders, from students who initiated the free laundry campaign in the dorms to staff members from the Chancellor’s office and the Dean of Haas. Through these interviews, we gained valuable insights into how students start and grow their campaigns and how decision-makers respond to student proposals.

A timeline infographic illustrating the process of starting and winning a petition, including steps such as motivated starter, publishing petition, reaching signers, engaging decision makers, and declaring victory, with quotes emphasizing importance of credible petitions and evidence support.

Brainstorming


Ideation

Throughout the ideation phase, we categorized our user responses with similar themes related to their experiences with petitions

Petition Starters

A slide with five sections titled Background, Before Creating Petitions, Creating Petitions, Outreach/Get Signers, and Taking Action/Future Steps. Each section contains numerous color-coded sticky notes with detailed information and steps related to a petition process.

Petition Signers

A digital mind map with five sections titled Background, Discovering Petitions, Motivation/Activeness, Understanding Petition Journey, and Suggestions, containing colored sticky notes in purple, green, orange, and blue representing different ideas and themes related to petitioning.
A detailed infographic with multiple sections, including Introduction, Discovering Petitions, Perceiving Petitions, Responding to Petitions, and Improvements. The infographic features color-coded textboxes in blue, orange, and green, with headings and bulleted points elaborating on each topic.

Decision Makers

Community Hub Wireframes

users can now have access to the community hub, a dashboard-style platform to assist the petition discovery, creation, and communication process.

Flowchart illustrating the process of supporting petition starters on Change.org, including petition discovery, decision maker profiles, petition creation, and facilitating information finding and communication to support petition starters in the petition making process.
Flowchart diagram showing how Change.org news influences local, national, and global activism through petitions, community concerns, trends, and metrics, with a focus on inspiring petitions and awareness.

News Section Wireframe

A new section where petitions, like the ones created by Alyssa, can offer local, national, and global perspective and serve as a news outlet to inform what is happening in their respective region

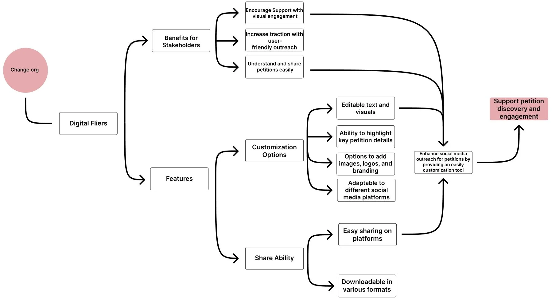
Flowchart illustrating features of Change.org digital flyers, highlighting benefits for stakeholders such as support with visual engagement and easy petition sharing, customization options like editable visuals and social media adaptability, and shareability including downloadable formats, all leading to supporting petition discovery and engagement.

Digital Fliers Wireframe

Customizable Instagram templates to facilitate outreach for petition starters and signers. Petition signers like Tim will have an easily digestible way to understand the cause behind a petition and is able to share it with his friends, increasing the validity of the petition.

Guidance Hub Wireframe

Provides guidance on the next steps to engaging a decision makers and insights on taking your campaign to the next level.campaign method guides, data visualizatoin for demographic impacted aspects pieced together for a logical, impactful appeal to decision makers

Flowchart illustrating guidance for creating campaign proposals, including tools, structure, next steps, evidence, and engagement strategies, with emphasis on advancing campaign and petition processes.

Final Products


Community Hub Final Deliverable

Imagined a community hub for guidance, support,
and potential endorsements for petition starters

News Section Final Deliverable

Refined landing page to foster stronger off-line
bonds through a local map, bolstering connectivity between users

Digital Fliers Final Deliverable

Improved formats for gaining awareness by designing easy-to-use social media templates

Guidance Hub Final Deliverable

Enhanced starter dashboard to include “proposal generator” that compiles visual data with logical reasoning for improved chance of victory

Final Thoughts


Line drawing of a person with a lightbulb above their head, symbolizing ideas or learning. The text reads "Lessons Learned" and "Key takeaways throughout the work process."

Key Takeaways and Reflection

Line graph icon with upward trend, titled "Improvement Opportunities" with text "Areas to enhance and grow for greater impact and efficiency" underneath.

Lessons Learned

  • User Interviews can be tough

  • Your creativity can be the base of several solutions

  • Focus on the bigger picture

Improvement Opportunities

  • Enhance Collaborative Features

  • Develop A/B Testing